AyMINE – Technická dok. (anglicky)
Obchodní procesy
Nabídky a zákaznické objednávky
Správa ceníků
Zákaznická podpora
Řízení projektů
Plánování a řízení projektu
Řízení požadavků a testy
Komunikace a sdílení informací
Vnitrofiremní procesy
Kvalita a spolehlivost
Systém řízení kvality
- Stanovení odpovědnosti za úkol v metodice
- Metodika v systému řízení kvality
- Směrnice a politiky
- Přehled povinností stanovených metodikami nebo předpisy
- Pojmy
- Vzor protokolu / záznamu
- Vzorový úkol – Pracovní postup
- Objekty vztahující se ke vzorovému úkolu
- Řízení posloupnosti úkolů
- Součástí systému řízení kvality
- Zahajující události
- Aktivace události z úkolu
- Vzorové riziko
- tskdefusertask_raisingevents
Projektová metodika
Metriky a hodnocení
Správa majetku
- Produkty, aktiva, nákup a prodej
- Analytický model
- Dodavatel produktu
- Kategorie produktů
- Vlastnost produktu nebo výrobku
- Cíl projektu
- Přehledy nabídek
- Přepočítat nabídku a objednávku
- Přehledy objednávek
- Produkty a zboží
- Stav produktu a jeho změna
- Původ produktu
- Kritéria kvality
- O kritériích kvality u produktů
- Lokalita
Personalistika
- Bezpečnost modulu personalistiky
- Modul Personalistika
- Personalistika – uživatelská oprávnění
- Evidence uchazečů o práci
- Správa údajů o oddělní / divizi
- Změna vedoucího oddělení
- Pracovní pozice
- Pracovník
- Přehled vlastních pracovníků
- Odpovědný personalista
- Synchronizace pracovníků a uživatelů systému
- Pracovní smlouva
- chartsstaffer
- Modul personalistika | Systémové role
- Kvalifikace, schopnost / dovednost
- GDPR a evidence kvalifikací
- Právo spravovat kvalifikace uživatelů
- Kvalifikace uživatele, pracovníka nebo kontaktu
- Právo spravovat kvalifikace uživatelů
- Kvalifikace uživatele nebo kontaktu
- Evidence úrovní zkušenosí
Technická podpora – helpdesk
CRM & Správa kontaktů
- Adresář obchodních kontakt
- Kontakt v adresáři
- AyMINE modul CRM - uživatelská dokumentace
- Přehled zákaznických objednávek
- Seznam a správa adresářů
- Ochrana osobních a obchodních údajů
- Šablona zprávy
- Skupiny kontaktů
- Přehled objednávek pro zákaznické skupiny
- Kontakt na osobu nebo firmu
- Rychle dostupné kontakty
- Statistiky e-mailů
Správa Web portálů (CMS)
- Správa a automatizace webu
- Blok webové stránky
- Bloky na webové stránce
- Skript generující stránku
- Příjem zprávy z webu
- Odpovídací formulář – nastavení
- Popis webové stránky
- Web se speciálními potřebami
- Web portál
- CMS pro velký web
- Nastavení základních web služeb
- Uložit přístup k webové stránce
- Konektor pro webové služby
Systémové moduly
Úvod do AyMINE
- Rozšíření objektů
- introhelp_generalinfo
- introhelp_settings
- Zásady uchovávání hesel
- introhelp_shortcuts
- Systémová oprávnění
- introhelp_settings_dnadrhal9000_mar-22-220236-2023_caseconfl
- Moduly AyMINE
- Úvod do systému AyMINE
- Uživatelské zámky
- introhelp_privateobjectnotes
- introhelp_keyshortcuts
- Framework – systémový základ pro SaaS
Správa systému
Přizpůsobení potřebám firmy
Multitenant administrace
Rozhraní na jiné systémy
Konektor na ERP Abra Gen
Sabre: webDav, calDav
Konektor na Enterprise Architect
Nabídka a limity obchodníků
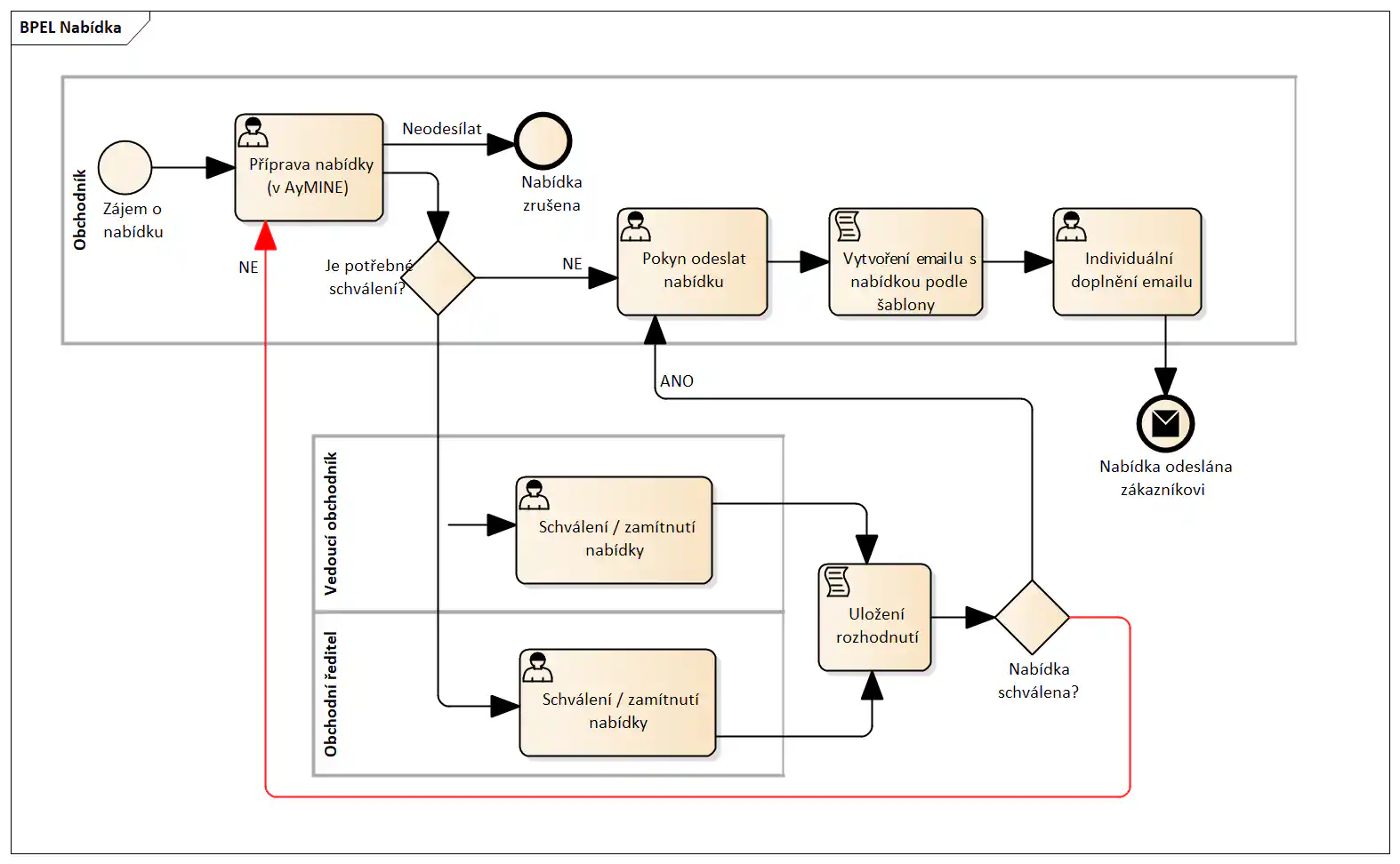
Proces zpracování nabídky
Popis, jak probíhá zpracování nabídky (klikněte pro zvětšení):
Popis rozhodnutí, zda může obchodník nabídku zaslat zákazníkovi (klikněte pro zvětšení):
Příprava nabídky obchodníkem
Obchodníci mohou připravovat nabídky v rozsahu, který určují limity jejich osobního nastavení. Nastavení limitů je pro každého obchodníka individuální.
Systém nebrání, aby obchodník připravil nabídku, která překračuje jeho limity, ale takovou nabídku nemůže sám odeslat, dokud není schválena.
Schválení nabídky překračující limit
Nabídky, které překračují některý z limitů, musí projít schválením. Schválení je jednoúrovňové, ale systém rozlišuje, kdy nabídku schvaluje vedoucí obchodník a kdy ji musí schválit obchodní ředitel.
Schválení vedoucím obchodníkem podléhají nabídky, ve kterých je sleva, která procentuálně překračuje limit konkrétního obchodníka
Schválení ředitelem podléhají nabídky, které mají slevu procentuálně vyšší, než je globálně nastavený limit nebo překračují celkovou částkou limit obchodníka
Pokud nabídku dělá vedoucí obchodník, vztahují se na něj limity, které má nastaveny jako ostatní obchodníci. Navíc platí, že žádný vedoucí není sám sobě vedoucím, takže vedoucí obchodník nikdy neschvaluje nabídky sám sobě. Jeho nabídky překračující limity proto vždy schvaluje obchodní ředitel.
Nastavení obchodních limitů pro nabídku
Jaké limity lze nastavit
Pro každého obchodníka se individuálně nastavují:
- Maximálně výše nabídky, kterou může podat
- Maximální výše slevy, kterou může nabídnout
- Maximální procentuální výše slevy, kterou může nabídnout

Nastavení může dělat pouze obchodní ředitel
Globálně v systému lze nastavit limit na maximální procentuální slevu, kterou může schválit vedoucí obchodník. Pokud je limit překročen, tak nabídku musí schvalovat obchodní ředitel.
Nastavení lidí k obchodním rolím
Obchodník je pracovník se sytémovým právem salesman
Vedoucí obchodník je pracovník, který má pozici vedoucího nastavenou u systémové skupiny, ve které jsou obchodníci a současně právo salesManager. Vedoucích obchodníků může být více, každý obchodník by měl být v oddělení jednoho vedoucího obchodníka. Vedoucí obchodník musí mít i roli obchodníka
Obchodní ředitel je pracovník se systémovým právem salesDirector. Systém nepředpokládá, že by ve firmě bylo více lidí s tímto právem.